Messianic Prophecies
Old Testament prophecy fulfilled
Luke 24:25-27 (TS2009)
And He said to them, "O thoughtless ones, and slow of heart to believe in all that the prophets have spoken! Was it not necessary for the Messiah to suffer these and to enter into His esteem? And beginning at Mosheh and all the Prophets, He was explaining to them in all the Scriptures the matters concerning Himself.
Here the Messiah Himself talks about the prophecies in the Old Testament which prophecied about Him. On this webpage I mention only a few Old Testament prophecies related to the Messiah, but there are many more. See also for example Fall of Man, Virgin Birth and Seventy Weeks. But there are many more. It is important to keep in mind that the Old Testament was written well before the coming of the Messiah.
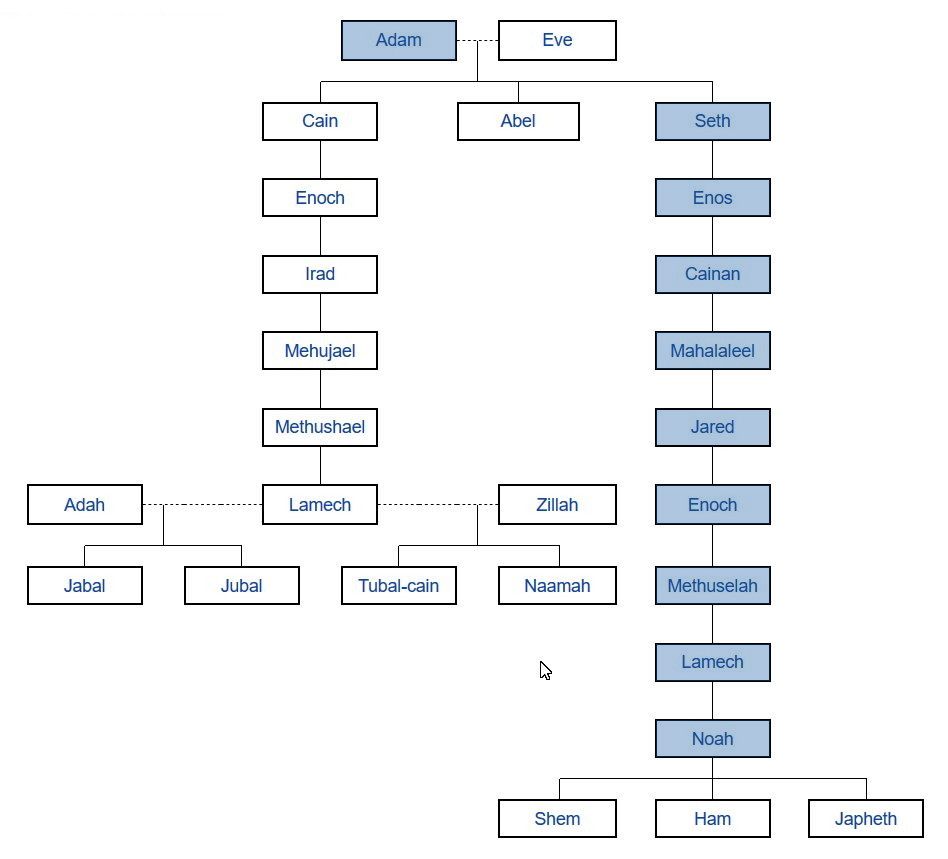
Adam to Noah
Wikipedia - Genealogies in the Bible
Adam, Seth, Enos, Cainan, Mahalaleel, Jared, Enoch, Methusalah, Lamech, Noah...
This is the first part of the genealogy from God to the Messiah. See Luke 3. In Hebrew language names have a meaning. Adam means "man". Seth means "appointed". Enos means "human being" or "mortal man". Cainan means "possession". Mahalaleel means "praise of God". Jared means "descent". Enoch means "dedicated". Methusalah means "man of the dart" or "his death shall bring judgement". Lamech means "to make low". Noah means "rest" or "comfort". If we place these meanings in an order we get something like this: man - appointed - mortal man - possesses - the praise of God - will descent - one dedicated - who shall bring judgement - to those made low - and bring comfort. It is clear that it points to the coming Messiah. Interesting to note is also that Methusalah is related to judgement and his name means "his death shall bring judgement". Shortly after his death, during Noah's lifetime, the flood came.
Abraham and Isaac

Genesis 22:6-8 (TS2009)
And Abraham took the wood of the ascending offering and laid it on Yitshaq his son. And he took the fire in his hand, and a knife, and the two of them went together. And Yitshaq spoke to Abraham his father and said, "My father!" And he said, "Here I am, my son." And he said, "See, the fire and the wood! But where is the lamb for an ascending offering?" And Abraham said, "My son, Elohim does provide for Himself the lamb for an ascending offering." And the two of them went together.
This is a strong parallel to the coming Messiah who would carry his own stake to His own death. This served as a test from God to see whether Abraham, His servant, would obey God at all costs. Isaac asks his father about the missing lamb for the ascending offering but he doesn't question his father and fully trusts him. Abraham says that God will provide the lamb for the ascending offering. This is a parallel pointing to God who will send His Son as the Saviour of mankind. The Son of God is also called the Son of Abraham (Matthew 1:1) and the Lamb of God (John 1:29).
A Prophet like Moses

Deuteronomy 18:15,17-18 (TS2009)
YHWH your Elohim shall raise up for you a Prophet like me from your midst, from your brothers. Listen to Him, ... "And YHWH said to me, 'What they have spoken is good. I shall raise up for them a Prophet like you out of the midst of their brothers. And I shall put My Words in His mouth, and He shall speak to them all that I command Him.
Moses was the law-giver, he gave the Ten Commandments of God to the people. The Messiah came and strengthened that law with the Golden Rule, which encompassed Moses' law (Matthew 7:12). Of course Deuteronomy 18 talks about the coming Messiah. The Messiah is also called the Word of God (Revelation 19:13).
Son of David

2 Samuel 7:12-14 (TS2009)
When your days are filled and you rest with your fathers, I shall raise up your seed after you, who comes from your inward parts, and shall establish his reign. "He does build a house for My Name, and I shall establish the throne of his reign forever. "I am to be his Father, and he is My son. If he does perversely, I shall reprove him with the rod of men and with the blows of the sons of men.
This was said by God to King David. Obviously this talks about the coming Messiah. The Messiah was also called Son of David (Matthew 1:1). King David was a temporary earthly king of God's people. The Messiah will be the king of God's people forever (Daniel 2:44, Luke 1:33). Before David became king he used to be a shepherd. The Messiah is also called the good shepherd (John 10:11).
Romans 1:1-6 (TS2009)
Sha’ul, a servant of YHWSO Messiah, a called emissary, separated to the Good News of Elohim, which He promised before through His prophets in the Set-apart Scriptures, concerning His Son, who came of the seed of Dawid according to the flesh, who was designated Son of Elohim with power, according to the Set-apart Spirit, by the resurrection from the dead: YHWSO Messiah, the Master of us, through whom we have received favour and office of the emissary for belief-obedience among all the nations on behalf of His Name, among whom you also are the called ones of YHWSO Messiah.
Paul addresses God's chosen ones and confirms that the Messiah came from the human lineage of king David. Through both Joseph and Mary his lineage traces to David. The human lineage of the Messiah can be traced back via David, Abraham, Noah, and Adam, to God.
David's prophecy
Psalms 22:1,7-10,15-18 (TS2009)
My El, My El, why have You forsaken Me — Far from saving Me, far from the words of My groaning? ... All those who see Me mock Me; They shoot out the lip, they shake the head, saying, He trusted in YHWH, let Him rescue Him; Let Him deliver Him, seeing He has delighted in Him! For You are the One who took Me out of the womb; Causing Me to trust while on My mother's breasts. I was cast upon You from birth. From My mother's belly You have been My El. ... My strength is dried like a potsherd, And My tongue is cleaving to My jaws; And to the dust of death You are appointing Me. For dogs have surrounded Me; A crowd of evil ones have encircled Me, Piercing My hands and My feet; I count all My bones. They look, they stare at Me. They divide My garments among them, And for My raiment they cast lots.
Here King David prophecies the Messiah. In Matthew 27:46 the Messiah's last words before His death wereMy El, My El, why have You forsaken Me?The Messiah was mocked by the people. See Matthew 27:42-43. The Messiah was born from Mary by the hand of God. Above anything else He is the Son of God. Before the Messiah was impaled He was tortured and had little strength left at His death. His mouth must have been dry. The Roman soldiers mocked Him and gave Him sour wine to drink which He refused (Matthew 27:34). Those soldiers divided His garments, casting lots (Matthew 27:35) after they impaled Him by piercing His hands and feet.
Micahsource
Micah 5:2-4 (TS2009)
But you, Beyth Lehem Ephrathah, you who are little among the clans of Yehudah, out of you shall come forth to Me the One to become Ruler in Yisrael. And His comings forth are of old, from everlasting." Therefore He shall give them up, until the time that she who is in labour has given birth, and the remnant of His brothers return to the children of Yisrael. And He shall stand and shepherd in the strength of YHWH, in the excellency of the Name of YHWH His Elohim. And they shall dwell, for at that time He shall be great, to the ends of the earth.
The Book of Micah is from the 8th century BC and it prophecied the Messiah.
Zechariahsource
Zechariah 9:9 (TS2009)
Rejoice greatly, O daughter of Tsiyon! Shout, O daughter of Yerushalayim! See, your Sovereign is coming to you, He is righteous and endowed with deliverance, humble and riding on a donkey, a colt, the foal of a donkey.
The Book of Zechariah is from the 6th century BC and it prophecied the Messiah. See also Zechariah 12:10.
Isaiah
Isaiah 42:1-7 (TS2009)
See, My Servant whom I uphold, My Chosen One My being has delighted in! I have put My Spirit upon Him; He brings forth right-ruling to the nations. "He does not cry out, nor lifts up His voice, nor causes His voice to be heard in the street. "A crushed reed He does not break, and smoking flax He does not quench. He brings forth right-ruling in accordance with truth. "He does not become weak or crushed, until He has established right-ruling in the earth. And the coastlands wait for His Torah." Thus said the El, YHWH, who created the heavens and stretched them out, who spread forth the earth and that which comes from it, who gives breath to the people on it, and spirit to those who walk on it: "I, YHWH, have called You in righteousness, and I strengthen Your hand and guard You, and give You for a covenant to a people, for a light to the nations, to open blind eyes, to bring out prisoners from the prison, those who sit in darkness from the prison house.
Obviously the prophet Isaiah talks about the coming Messiah. The Dead Sea Scrolls prove that for example the Isaiah scroll was written well before the Messiah walked the earth. See also Isaiah 9:6, Isaiah 53:3-9.
source